في عالم الميكروبيوم المعوي ، تم الاحتفال منذ فترة طويلة ببكتيريا Akkermansia muciniphila (بكتيريا Akk قصيرة) باعتبارها "نجم بروبيوتيك". ومع ذلك ، دراسة حديثة من قبل فريق بحث من جامعة تسينغهوا ، نشرت في علم الأحياء الدقيقة الطبيعة ، لقد حققت "عكس الدور" المذهل لهذا ما يسمى "الوصي المعوي"-وكشف أنه في ظل ظروف مناعية محددة ، يمكن أن تتحول بكتيريا Akk غير المؤذية على ما يبدو إلى شريك من مسببات الأمراض ، تفاقم سرًا تصاعد الالتهابات المعوية. كيف تتكشف دراما "العميل المزدوج" هذه في عالم الميكروبات ؟

اسم Akkermansia muciniphila-أو "بكتيريا Akk" لفترة قصيرة-يلمح بالفعل إلى استراتيجيته الفريدة للبقاء على قيد الحياة: يعتمد هذا الميكروب "المحب للميوكين" في المقام الأول على الميوسين ، المكون الرئيسي لطبقة المخاط المعوي ، كمصدر للغذاء. بعيدًا عن كونه معطلاًا للأمعاء ، يعمل "آكل المخاط" هذا كحارس مخصص للأمعاء ، يلعب أدوارًا محورية متعددة في الحفاظ على صحة الجهاز الهضمي:
عن طريق تحطيم الميوسين ، تقوم بكتيريا Akk بتحفيز الخلايا الظهارية المعوية باستمرار لإصلاح نفسها وإفراز المزيد من المخاط ، إعادة بناء بنشاط والحفاظ على حاجز مخاطي معوي مثالي-طبقة واقية تحمي الأمعاء من الغزاة الضارة.
من خلال استقلاب الميوسين ، فإنه ينتج منتجات ثانوية مفيدة مثل الزبدة ، وهو حمض دهني قصير السلسلة يعمل كمصدر طاقة مباشر للخلايا المعوية. تساعد هذه الأيضات أيضًا في تنظيم استقلاب الطاقة في الجسم ، وربط صحة الأمعاء بكفاءة التمثيل الغذائي الشاملة.
تتواصل بكتيريا Akk مباشرة مع الخلايا المناعية ، مع ضبط شدة الاستجابات الالتهابية. يضمن هذا التفاعل توازنًا دقيقًا في الجهاز المناعي المحلي للأمعاء ، ويمنع كل من الالتهابات المفرطة والإهمال المناعي.
من خلال تعزيز حاجز المخاط المادي ، تخلق بكتيريا Akk درعًا قويًا يمنع السموم ومسببات الأمراض من اختراق بطانة الأمعاء ودخول مجرى الدم ، مما يعزز خط الدفاع الأول للأمعاء.
هذا الدور متعدد الوظائف-تغذية طبقة المخاط ، وإصلاح الأمعاء ، وتنظيم المناعة ، ودعم التمثيل الغذائي-عزز وضع بكتيريا Akk طويل الأمد باعتبارها "نجم بروبيوتيك" ورمز مبدع لصحة الأمعاء.
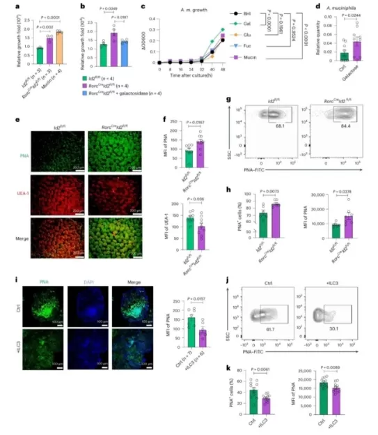
أخذت القصة منعطفا دراماتيكيا عندما لاحظ الباحثون الالتهابات المعوية الحادة بشكل غير عادي في نموذج تفتقر إلى خلايا المناعة ILC3-مفارقة كشفت عن جانب مظلم مخفي من بكتيريا Akk.
في الأمعاء السليمة ، تعمل الخلايا المناعية ILC3 كـ "حراس دورية الأمعاء" ، وتفرز السيتوكين باستمرار. يعمل هذا الجزيء كطبقة واقية للخلايا الظهارية المعوية ، ويؤدي وظيفتين رئيسيتين:
· أ. تعزيز الحاجز المادي: من خلال زيادة fucosylation ، فإنه يخلق سطح مخاطي ناعم يمنع البكتيريا المسببة للأمراض مباشرة من الالتصاق ببطانة الأمعاء.
· ب. التحكم في التمثيل الغذائي: ينظم بدقة مستويات الجلاكتوسيل ، مما يحد من مصادر الكربون المتاحة لنمو بكتيريا Akk الزائدة-مما يحافظ على سكانها قيد الفحص.
بدون خلايا ILC3 ، ينهار هذا النظام المضبوط بدقة ، مما يؤدي إلى سلسلة خطيرة:
1. الانتشار غير المنضبط: ارتفاع نسبة الجلاكتوسيل في الخلايا المعوية ، مما يوفر بكتيريا Akk مع "بوفيه غير محدود" من المواد الغذائية. مما يتسبب في انفجار سكانها بشكل كبير.
2. إنتاج المستقلب السام: تبدأ بكتيريا Akk متضخمة في إغراق الأمعاء بحمض succinate ، وهو حمض دهني قصير السلسلة يتحول إلى ضرر عند مستويات عالية:
· أ. تغيير البيئة الدقيقة: إنه يقلل من درجة الحموضة في الأمعاء ، مما يخلق بيئة مثالية لمسببات الأمراض مثل السيتروباكتر الروديناميت للاستعمار والتكاثر.
· ب. تنشيط الممرض: سكسينات التبديل مباشرة على الجينات المسببة للأمراض ، بما في ذلك عوامل الفوعة Tir (أدهيسين) و Ler (منظم جزيرة المرضية). هذا يعزز قدرة المرضي على الالتصاق بالخلايا المعوية وإفراز السموم.
هذه النية الطيبة (ز)تفاعل متسلسل خاطئ واحد يحول بكتيريا Akk من واقي الأمعاء إلى شريك صامت لمسببات الأمراض ، مما يزيد من شدة العدوى ومخاطرها بشكل كبير.
تكشف هذه الدراسة لأول مرة عن الآلية المعقدة التي تحكم التوازن الديناميكي بين نظام المناعة المضيف والميكروبات المعوية-وهي رقصة دقيقة تحدد ما إذا كانت البكتيريا تعمل كحلفاء أو خصوم.
ILC3 الخلايا المناعية ← سيتوكين ← تمنع جلاكتوسيل خلايا الأمعاء ← تقييد نمو بكتيريا Akk المفرط ← الحفاظ على استقرار الطبقة المخاطية
نقص ILC3 → غير كافية → جالاكتوسيل غير المنضبط → انتشار بكتيريا Akk المتفجرة → إفراز السكسينات الزائد → تعزيز الفوعة الممرض
يحطم هذا الاكتشاف الاعتقاد التقليدي بأن "البروبيوتيك مفيدة عالميًا" ، مما يثبت أن دور الميكروب يتوقف بالكامل على السياق المناعي للمضيف. مثل الأنواع في النظام البيئي ، يمكن للهيمنة غير المنظمة لسلالة بكتيرية واحدة-حتى لو كانت "مفيدة"-أن تقلب المقاييس ، مما يعطل توازن القناة الهضمية بشكل عام.

ILC3s تنظيم Glycosylation القناة الهضمية للحد من انتشار البكتيريا Akk
هذا البحث لا يقلل من إمكانات البروبيوتيك لبكتيريا Akk ، ولكنه بمثابة تذكير حاسم: العافية الحقيقية للأمعاء تكمن في فهم الطبيعة المعتمدة على السياق لحلفاء الميكروبات. إليك ما يعنيه لإدارة صحة الأمعاء:
الحفاظ على الوظيفة الطبيعية للخلايا المناعية مثل: إنتاج السيتوكين الواقي أكثر أهمية من مجرد تكميل البروبيوتيك. يعمل نظام المناعة القوي كموصل للميكروبات المعوية ، مما يضمن بقاء البكتيريا المفيدة مثل Akk في دورها الوقائي بدلاً من التحول إلى حالة ضارة.
لا تعمل بكتيريا الأمعاء في فراغ-تعتمد تأثيراتها على بيئتك المناعية الفريدة. يمكن أن تساعد التقييمات الروتينية للعلامات المناعية (على سبيل المثال ، المستويات) إلى جانب التنميط بالميكروبيوم في تكييف التدخلات: ما الذي يعزز صحة الأمعاء لشخص واحد قد يؤدي إلى نتائج عكسيّة في شخص يعاني من ضعف المناعة.
صحة الأمعاء هي تعاون ثلاثي بين الخلايا المناعية والخلايا الظهارية المعوية والميكروبيوتا. اضطرابات في أي مكون-سواء كان تراجع في نشاط ILC3 ، حاجز مخاطي ضعيف ، أو فرط نمو بكتيري غير رادع-يمكن أن تؤدي إلى مشاكل متتالية. تتطلب رعاية هذا النظام البيئي الدقيق اتباع نهج شامل ، وليس فقط استهداف الميكروبات الفردية.
بينما نعيد التفكير في "البروبيوتيك ثنائي الطبيعة" ، وهو بكتيريا Akk ، فإن الدرس واضح: تبدأ صحة الأمعاء الحقيقية باحترام تعقيد هذا النظام البيئي الداخلي. بدلاً من مطاردة حلول "مقاس واحد يناسب الجميع" ، إن إعطاء الأولوية للمرونة المناعية-قدرة الجسم الذاتية على تنظيم التفاعلات الميكروبية-قد يكون المفتاح لتعزيز التعايش المتناغم بين خلايانا وشركائها الميكروبي.
كيف تتحدث ميكروبيوم الأمعاء مع جهاز المناعة لديك ؟اتبع المجال الطبيعي ، المهنيةمكونات دعم المناعةمن الشركة المصنعة ، للحصول على أحدث الأبحاث الصحية المتطورة في الأمعاء والانضمام إلينا في كشف أسرار الميكروبيوم البشري!