في مجال البحوث المضادة للشيخوخة ، نيكوتيناميد ريبوزيد (NR) ، وهو سلف نادو ، يحظى باهتمام كبير من المجتمع العلمي. في September ، تم نشر براءة اختراع وطنية (براءة اختراع رقم: من فضلك) بشأن طلب NR في تأخير الشيخوخة رسميًا. أظهرت براءة الاختراع هذه ، التي تم استكمالها بشكل تعاوني من قبل العديد من المؤسسات البحثية المحلية ، بشكل منهجي إمكانات NR في تحسين وظيفة الميتوكوندريا وتأخير الشيخوخة الخلوية والأنسجة على أساس البيولوجيا الأساسية ومختلف نماذج الشيخوخة المبكرة. يمتد البحث بأبعاد متعددة ، من المستوى الخلوي إلى مستوى الجهاز ، ويوفر دعمًا فنيًا حاسمًا لتطبيق NR.

تشير أبحاث براءات الاختراع إلى أن NR يمكن أن يحسن حالة الميتوكوندريا ويعزز نشاط الخلايا في نماذج خلايا الشيخوخة المبكرة المختلفة. في نموذج الخلايا الجذعية لمتلازمة الكوكين (CS hMSCs) ، خفضت نسبة الخلايا الإيجابية SA-gal بشكل كبير ، وهو علامة نموذجية للشيخوخة الخلوية. بالإضافة إلى ذلك ، في الخلايا البطانية الشريانية البشرية (hAECs) ، زادت NR من قدرة الخلايا على التجديد الذاتي. تدعم هذه البيانات الدور الإيجابي لـ NR في الحفاظ على الوظيفة الخلوية وتأخير الشيخوخة ، خاصة في تنظيم استقلاب الطاقة وتجديد الخلايا ، مما يدل على تأثيرات مستقرة.

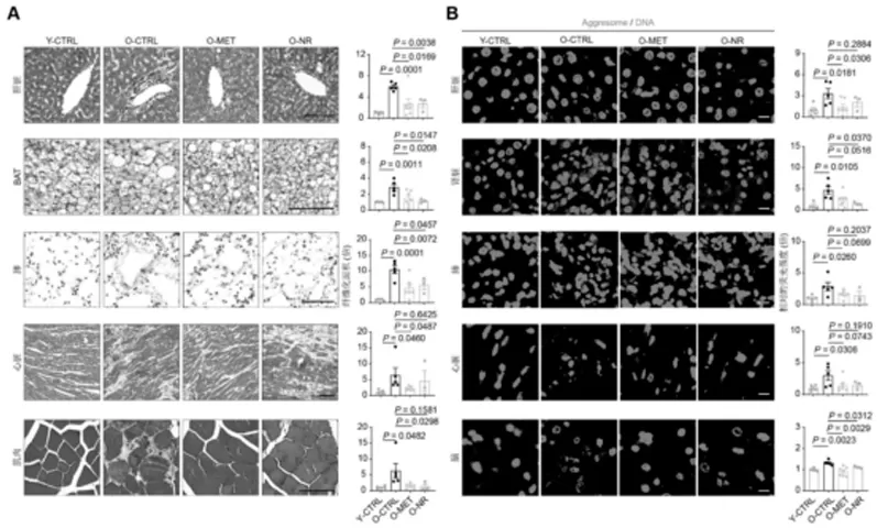
بالإضافة إلى فوائدها على المستوى الخلوي ، يظهر NR (نيكوتيناميد ريبوزيد) قدرات كبيرة لمكافحة الشيخوخة عبر مختلف الأعضاء والأنسجة. وقد تبين أن استخدام NR على المدى الطويل في النماذج الحيوانية لإبطاء عملية التليف في أجهزة متعددة ، بما في ذلك الدهون البنية والقلب والعضلات والرئتين والكبد. بالإضافة إلى ذلك ، فقد لوحظت التأثيرات التالية: انخفاض في تجميع مجمعات البروتين (العناصر المعطرة) في أنسجة الدماغ والقلب والرئة والكبد والكلى ؛ انخفاض في حجم قطرات الدهون في الدهون البنية ؛ انخفاض في المناطق الكبيبية والسخية ؛ انخفاض سمك جدار الأوعية الدموية ؛ انخفاض تسلل الخلايا الالتهابية في الكبد ؛ تخفيض تنظيم التعبير عن السيتوكين الالتهابي ؛ وتخفيف الالتهابات المزمنة في أعضاء متعددة. تشير هذه النتائج إلى أن NR يلعب دورًا في مختلف المسارات المتعلقة بالشيخوخة ويمكنه ، إلى حد ما ، تأخير التغيرات التنكسية في الأنسجة والأعضاء.

كشف تحليل المعلومات الحيوية عن تغيرات التعبير الجيني التفاضلي على مستوى الأنسجة الناجم عن NR. تشير البيانات إلى أن الأنسجة مثل الأنسجة الدهنية البيضاء (وات) والأوعية الدموية والقلب أكثر استجابة للعلاج الطبيعي ، مع عكس أكثر من مدى الشيخوخة من الجينات المرتبطة بالشيخوخة تحت تدخل NR. على وجه الخصوص ، NR عوامل النسخ المختلفة ذات الصلة بالالتهاب والاستجابة المناعية (مثل Cebpb ، ريلا ، Stat2) ، وبالتالي تثبيط الاستجابات الالتهابية المزمنة على مستوى تنظيم الجينات. هذه الآلية التنظيمية لا تعزز فقط استقرار NR في التدخل الشيخوخة ولكن أيضا يوضح خصائصه استهداف الأنسجة كوسيلة تدخل.

على عكس بعض المركبات المضادة للشيخوخة ، لم يظهر استخدام NR على المدى الطويل في النماذج الحيوانية آثار جانبية كبيرة. تشير الدراسات إلى أن آليات استهداف الأنسجة والآليات التنظيمية واضحة نسبيًا ، مع خطر يمكن السيطرة عليه من الآثار الجانبية ، ووضع أساس متين لتطبيقه في الأطعمة الوظيفية والمكملات الغذائية ، والمواد الخام الطبية. بونتاي الهندسة الحيوية (شنتشن) Co. ، ltd ، باعتبارها واحدة من الشركات المحلية الأولى للمشاركة في مواد سلائف nadosteos ، تراكمت لديها خبرة واسعة في الإنتاج والتحسين التقني من NR الخام materiآل. همنيكوتيناميد ريبوزيد السائبةتتميز منتجات المواد الخام بدرجة نقاء عالية ، وشوائب منخفضة ، وبمواصفات قابلة للتخصيص ، تلبي مجموعة واسعة من الاحتياجات من المكملات الغذائية إلى أغراض البحث. مع الكشف التدريجي عن المزيد من تقنيات براءات الاختراع الجديدة والتحسينات التقنية من قبل شركات المواد الخام الأولية في سلسلة الصناعة ، فإن النضج التكنولوجي لـ NR آخذ في الازدياد ، ومن المتوقع أن يصبح دوره في التدخل في صحة الإنسان أكثر وضوحًا وأكثر تحديدًا.

كمقدمة رئيسية في مسار التمثيل الغذائي ، انتقلت NR من البحوث الأساسية إلى حماية براءات الاختراع ، مما يدل على إمكانية مكافحة الشيخوخة متعددة الأبعاد على مستوى الأنسجة والجينات. مدفوعًا بكل من البحث العلمي والصناعة ، يتحرك تطبيقه في مجال الشيخوخة الصحية تدريجيًا نحو التحقق قبل السريرية وتطوير المنتجات الفعلية. بالنسبة للأفراد المهتمين بالصحة الخلوية ووظيفة الأنسجة والتحكم في الالتهابات المزمنة ، من المتوقع أن يصبح NR خيارًا غذائيًا أكثر توحيدًا ودعمًا علميًا في المستقبل.