أصبح مرض ألزهايمر (AD) تحديًا صحيًا عالميًا ملحًا ، حيث يؤثر على أكثر من 50 مليون شخص في جميع أنحاء العالم. الترسب خارج الخلوي لويحات أميلويد بيتا (Aβ) هو السبب الأساسي المسبب للأمراض من الإعلان. في حين أن العلاجات الموجودة مثل الأجسام المضادة أحادية النسيلة التي تستهدف Aβ متوفرة ، فهي إما محدودة الفعالية السريرية أو باهظة الثمن. لذلك ، من الضروري العثور على مثبطات Aβ آمنة وفعالة من حيث التكلفة.
هذا ديمبر ، نشر فريق بحث من جامعة كيندي في اليابان دراسة في الكيمياء العصبية الدولية-مجلة Q1 في مجال علم الأعصاب-تكشف إمكانات الأرجينين لحماية الدماغ.

في التجارب المختبرية ، تم تخفيض تجميع 1 arginine Aβ42 بمقدار تقريبًا. أظهرت ليفات Aβ42 المعالجة انخفاضًا كبيرًا في الطول ، مع تأثيرات مماثلة لتأثيرات EGCG ، وهو مثبط كلاسيكي.

في تجارب نموذج الدروسوفيلا ، أدى إعطاء الأرجينين عن طريق الفم إلى تقليل ترسب Aβ بطريقة تعتمد على الجرعة. كما أنه يخفف من ضمور العين الناجم عن سمية Aβ دون التأثير على التعبير الجيني.

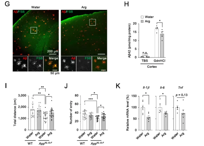
أكدت تجارب أخرى على الفئران أن إعطاء الأرجينين عن طريق الفم على المدى الطويل يقلل من لويحات Aβ في القشرة الدماغية والحصين ، ويخفض مستوى Aβ42 غير القابلة للذوبان ، ويحسن التشوهات السلوكية في الحيوانات ، ويمنع إفراز العوامل الالتهابية مثل!!!

الأرجينين (الأرج) هو حمض أميني قلوي يمكن لجسم الإنسان تصنيعه بكميات صغيرة من تلقاء نفسه. ومع ذلك ، يظل النظام الغذائي اليومي-بما في ذلك اللحوم ومنتجات الألبان والمكسرات-مصدره الأساسي ، حيث يستهلك البالغون حوالي 4-6 جرامات يوميًا. إنها تتميز بفعالية تكلفة أعلى بكثير من المكونات المماثلة. سعر المادة الخام من الأرجينين من الدرجة الغذائية هو فقط 8-25 يوان لكل غرام ، وهو أقل بكثير من سعر EGCG ، resveratrol ، وغيرها من المواد المماثلة.
بعد حماية الدماغ ، يقدم الأرجينين فوائد رئيسية متعددة:
تنظيم المناعة: يعزز إطلاق الهرمونات المناعية ، ويعزز وظيفة الخلايا التائية ، ويعزز مستويات الأجسام المضادة ونسبة CD4 ties/CD8 ties ، ويقوي المناعة الكلية.
حماية الأوعية الدموية: ينظم التمثيل الغذائي للدهون ، ويقلل من الدهون الثلاثية والكولسترول "الضار" ، ويزيد من الكوليسترول "الجيد" ، ويحمي بطانة الأوعية الدموية.
تنظيم تكاثر الخلايا: ينظم ثنائي الاتجاه نمو الخلايا عبر مستقلباته ، ويمنع تصلب الشرايين مع دعم إصلاح الأنسجة.
الطلب في السوق يزداد ، وآفاق تطبيقه واسعة.
سوق الأرجينين العالمي ينمو باطراد ومن المتوقع أن يصل إلى + مليون دولار أمريكي بواسطة ، من بين قطاعات تطبيقاتها ، تمثل المنتجات الغذائية والغذائية ، في حين تشكل العناية الشخصية ومستحضرات التجميل. جعلت ترقية الطلب على الاستهلاك الصحي الأرجينين مادة خام مطلوبة.
كشركة مصنعة محترفة تتمتع بخبرة 20 عامًا في قطاع مكونات المكملات الغذائية ، يضم الحقل الطبيعي فريق البحث والتطوير الكبير المكون من 32 عضوًا ويحمل أكثر من 39 براءة اختراع وطنية. يتم تصدير منتجاتنا إلى أكثر من دول العالم ، حيث تقدم علامات تجارية شهيرة مثل Nestlé و LG.
من خلال الاستفادة من تقنية توصيل الدهون المتقدمة ، يمكننا تعزيز التوافر الحيوي للأرجينين بشكل كبير. نحن نقدم مواد خام أرجينين عالية النقاء ومستقرة وموثوق بها إلى جانب حلول مخصصة. إذا كنت تقوم بتطوير منتجات في مجال صحة الدماغ أو دعم المناعة أو قطاعات الأغذية الوظيفية ، نرحب بالاتصال بنا والتكاتف لاغتنام الفرص الجديدة في سوق الصحة!